自制高频加热机电路图和原理基本介绍

发布者:吉宇鹏时间:2011-06-17 00:00:00
电磁感应加热设备分类
JYP感应加热器十大品牌未来之路-提升自我的实力
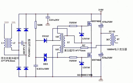
自制高频加热机要用的有电阻器、稳压二极管、电感电容器、电磁线圈等。电加热器是日常生活的关键加热器,在应用的那时候搞清楚机器机的设计方案和原理可以我们一起更为轻轻松松方便快捷的应用,下边我们一起一块儿掌握下自做高频加热机电路原理图设计方案和原理吧。
  电磁感应加热介绍
  电磁加热,或通称电磁感应加热,是加温电导体原材料例如金属复合材料的这种方式。它主要用于金属材料热处理、调质处理、电焊焊接和熔融。
  说白了,电磁感应加热是运用电磁的方式使被加温的原材料的內部造成电流量,借助这种涡旋的动能超过加温目地。电磁感应加热系统软件的基础构成包含电磁线圈,交流电和钢件。依据加温另一半不一样,能够把电磁线圈制做成不一样的样子。电磁线圈和开关电源相接,开关电源为电磁线圈出示交变电流,穿过电磁线圈的交变电流造成1个根据钢件的交替变化电磁场,该电磁场使钢件造成涡旋来加温。

钢件,加温,电磁感应加热,电磁线圈,电流量 . 自制高频加热机电路图和原理基本介绍

感应加热原理
  电磁感应加热表面淬火是运用电流的磁效应,在钢件表层造成相对密度很高的感应电流,快速加温至铁素体情况,接着迅速水冷却获得奥氏体机构的热处理方式,当电磁感应线圈中根据必须頻率的交流电流时,在其內外将造成与电流量转变頻率同样的交替变化电磁场。金属材料钢件放进电磁感应线圈内,在电磁场功效下,钢件内就会造成与电磁感应线圈頻率同样而方位反过来的感应电流。因为感应电流沿钢件表层产生封闭式控制回路,一般称之为涡旋。此涡旋将电磁能变为能源,将钢件的表层快速加温。涡旋关键遍布于钢件表层,钢件內部基本上沒有电流量根据,这种情况称之为表层效用或集肤效应。电磁感应加热就是说运用集肤效应,借助电流热效应把钢件表层快速加温到热处理溫度的。电磁感应线圈用铜管制作,里面冷却循环水。当钢件表层在电磁感应线圈内加温到必须溫度时,马上洒水水冷却,使表层得到奥氏体机构。
  12伏无抽头ZVS电磁感应加热制做及详解
  电磁加热,通称电磁感应加热,是加温电导体(关键是铁)原材料的这种方式。它主要用于金属材料热处理、调质处理、电焊焊接和熔融。
  电磁感应加热是运用电磁的方式使被加温的原材料的內部造成电流量,借助这种涡旋的动能超过加温目地。电磁感应加热系统软件的基础构成包含电磁线圈,交流电(单脉冲直流电)。当电磁线圈中根据必须頻率的交流电流时,在其內外将造成与电流量转变頻率同样的交替变化电磁场。金属材料钢件放进电磁感应线圈内,在电磁场功效下,钢件内就会造成与电磁感应线圈頻率同样而方位反过来的感应电流。因为感应电流沿钢件表层产生封闭式控制回路,称之为涡旋。此涡旋将电磁能变为能源,将钢件快速加温。
  场效应管:字面上朝上,管脚往下,从左到右栅极(g),漏极(d),原级(s)。工作上热值大要加散热器及电扇
  场效应管(MOS管)
  电阻器:电导体对电流量阻拦功效。本电源电路应取2W的(220-470)
  电阻器
  稳压二极管:又叫齐纳二极管。运用pn结反方向热击穿情况,其电流量可在挺大范围之内转变而工作电压基础不会改变的状况,做成的稳压管功效的二级管。本电源电路用12V稳压极管(IN4742)
  稳压二极管
  电容器:用C表达。装电的器皿,都是通沟通交流隔直流电元器件。本电源电路用MKPH电容器(630V-1200V)
  MKPH电容器
  二级管:UF4007为快恢复二极管,都是高频率整流二极管
  UF4007二级管
  电感:是可以把电磁能转换为磁能而储存起來的元器件。电感器是合闭控制回路的这种特性,当根据合闭控制回路的电流量更改时,会出現电动势来抵御电流量的更改。100ah(用1.5平方米线绕30圈)
  电感
  电磁线圈:用空调铜管或铜线(10平方米)绕10圈,电磁线圈公称直径(40MM).更改电磁线圈样子可以制成小电磁机。
  安全至上,当心制做

钢件,加温,电磁感应加热,电磁线圈,电流量 . 自制高频加热机电路图和原理基本介绍

  左右是有关自做高频加热机电路原理图实际详细介绍,JYP是技术专业的淬火机生产商,在企业能够查询到有关的高频加热机的基本原理和生产制造方式,愿意掌握大量的信息内容还记得关心人们。